Publications
Books and Articles Published by Leslie.

Analyzing BABOK Version 3
The Business Analysis Body of Knowledge (BABOK) is a comprehensive guide to the business aalysis profession, covering standards, tools, techniques, and core competencies for business analysts. Version 3, released in 2015, expands its scope to include Agile, business intelligence, IT, architecture, and process management.
Although the BABOK provides a thorough framework of tasks, techniques, and artifacts, its structure can make it challenging to locate information relevant to specific deliverables. To simplify this, I developed a model that organizes BABOK content by artifacts, highlighting their inputs and outputs. Selecting the BABOK cover image opens a presentation that outlines the foundations of this model.
The details of the model can be viewed on my
Business Analysis Artifacts
website.

BABOK Model
Clicking on the image opens a document containing an overview of the BABOK model. I created this model to capture the information in the BABOK in an unambiguous and consistent manner. The model can be used to display graphical reports of relationships between any of the components in the BABOK, where a component is a task, input or output, technique, stakeholder, guideline or tool.
This document includes links to the model and to the tool used to create the model.

BABOK Artifacts
Clicking on the image opens a document that maps BABOK tasks and elements to their corresponding artifacts and attributes. The intention of this article is to identify and specify the artifacts listed in the BABOK. These artifacts are listed in the Inputs and Outputs section of the tasks listed in the BABOK. While the BABOK provides brief textual descriptions of these outputs, this article builds upon them with expanded detail and deeper context to enhance understanding of their use and purpose.

BABOK Recommendations
Clicking the image opens a document containing recommendations for enhancing the BABOK. These suggestions are based on an object-oriented model that analyzes the content of BABOK Version 3.
The recommendation include the following categories:
- Errors or ommissions from the text or diagrams.
- Clarifications of ambiguities.
- Suggestions that simplify the reader's understanding, without losing any of the original information.

Quality With Agile Through Pictures
Clicking on the image opens a presentation containing an overview of the Quality with Agile process.
After six years working as a business analyst on agile projects, I captured my experience in a book titled
Using Agile in a Quality-Driven Environment.
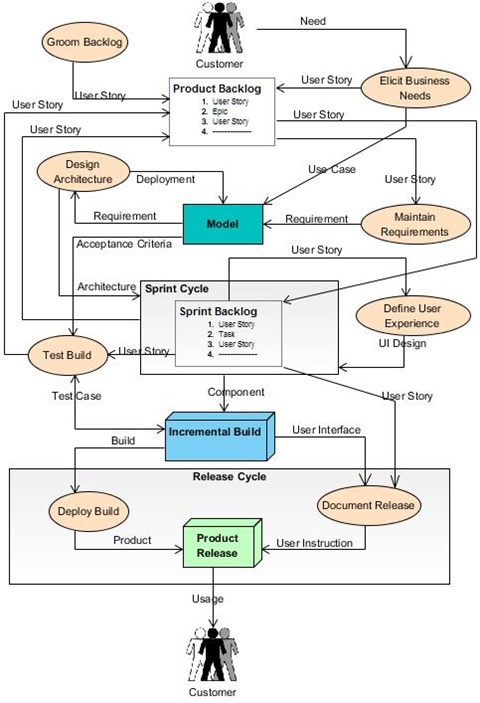
While the Scrum process is powerful, my experience taught me that it does not cover the whole development life cycle. Scrum does not explicitly define roles for business analysts, system architects, testers, UI designers, or deployment engineers. Instead, their responsibilities are typically absorbed by the development team or the product owner. While it's possible for a Scrum team to include individuals with these skill sets, the challenge lies in the fact that all work is expected to occur within the sprint cycle. The only activity Scrum formally acknowledges outside the sprint is the maintenance of the product backlog, and even that is not documented as a distinct activity within the process. This article offers a preview of my book, where I explore the critical activities that take place outside the sprint cycle. I highlight how these activities contribute to product quality and why recognizing them is essential for a quality-driven product.

Agile In A Quality Driven Environment
Clicking on the image opens a PDF document containing an overview of my book, Quality Through Pictures. The book documents a business analyst's experience with agile projects; Scrum in particular. It describes activities performed outside of the sprint cycle and identifies the benefits and quality that they bring to the implementation of a deliverable product. These activities are captured within a process named Quality With Agile, or QWAP for short. This book documents the QWAP process and how it is applied to Scrum, SAFe and Kanban.

Analysis Through Pictures
Clicking on the image opens an overview of my book
Analysis Through Pictures,
that can be downloaded for free from lulu.com.
This is a book that I wrote between 2008 and 2011 about requirements analysis using the Unified Modeling Language and the Rational Unified Process. The intention of this book is to demonstrate that a RUP Software Development Life Cycle can be performed without having to spend a fortune on expensive UML and software management tools. I translate the procedures and artifacts that I would normally perform using the Rational Analyst Studio Suite, into equivalent artifacts and procedures using MS Office Suite, SharePoint, Visio and Project.
The model in this book was created using MS Visio v2007. However since the book was published, MS Visio no longer supports the modeling features that are demonstrated in the book. There are many other tools that support this process, for the same cost as Visio or less. Enterprise Architect and Visual Paradigm are 2 common modeling tools that be substituted for Visio 2007.

Analysis of a Jigsaw Puzzle
Clicking on the jigsaw puzzle image will open a presentation that I use to teach people about requirements analysis. It uses the analogy of a jigsaw puzzle to illustrate the process and steps a business analyst may follow to analyze requirements.

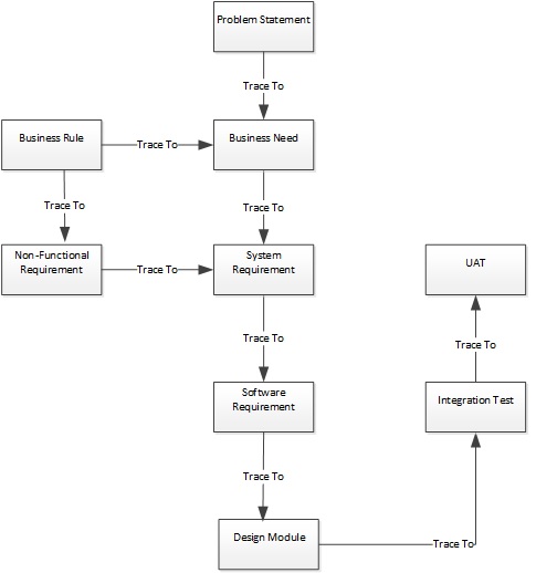
Requirements Management and Traceability
Clicking on this image will open a presentation about requirements traceability that I created for the International Institute of Business Analysis. I delivered this presentation to the IIBA in September 2015,

Shopping Expedition Part 1
Clicking on the business objects image will open part 1 of a multi-part series of presentations about improving the average shopping process. This presentation describes a business model of a typical shopping expedition and presents ideas for improving the process.

Shopping Expedition Part 2
Clicking on the class diagram image will open part 2 of a multi-part series of presentations about improving the average shopping process. This presentation describes a logical model for systems that could be used to improve the shopping process.
The full article is available from the following links.